Instance Verification Kit (IVK)
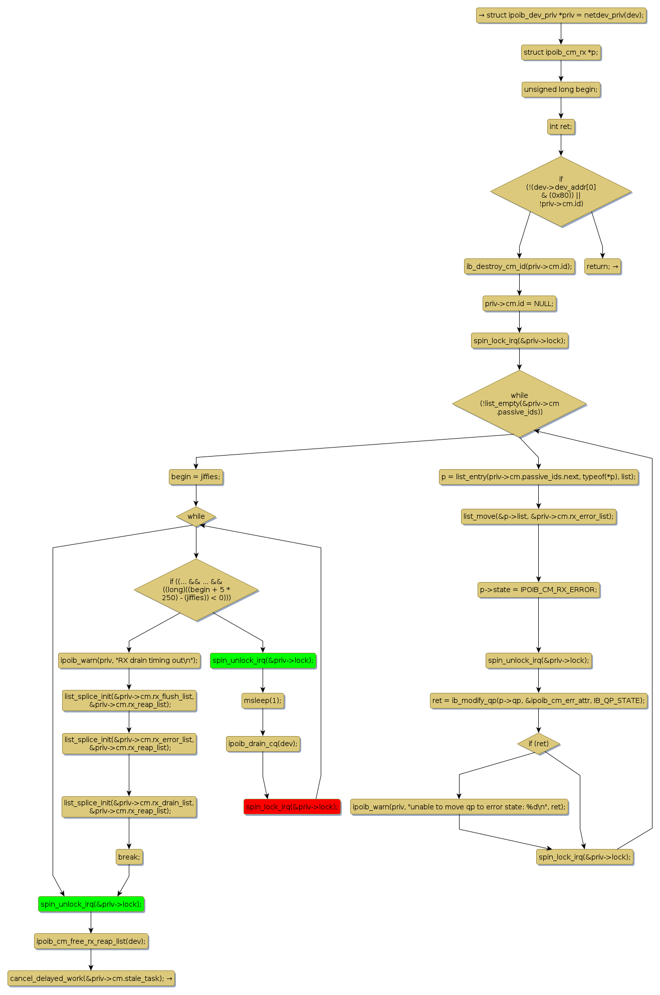
spin lock @ [25804+27+/linux-3.19-rc1/drivers/infiniband/ulp/ipoib/ipoib_cm.c]
Instance Signature: lock
|
The Matching Pair Graph:
|
|
Function Name
|
Control Flow Graph (CFG)
|
Events Flow Graph (EFG)
|
Source Correspondence
|
|
ipoib_cm_dev_stop
|
|
|
[24431+17+/linux-3.19-rc1/drivers/infiniband/ulp/ipoib/ipoib_cm.c]
|